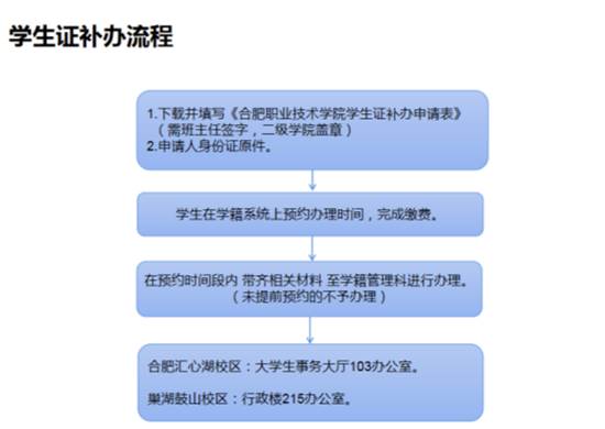
一、办理所需材料:
1、填写《伟德体育官方网站员工证补办申请表》一份
2、申请人身份证原件。
二、办理流程:
1、员工在学籍系统上预约办理时间,完成缴费。
2、申请人按要求填写《伟德体育官方网站员工证补办申请表》(见
附表),班主任审核签字后,二级公司盖章。
3、本人于预约时间带齐相关材料到教务处学籍管理科办理。
(未提前预约的不予办理)
三、受理地点:(请按所在校区进行选择)
合肥汇心湖校区:老员工事务大厅103办公室。
巢湖鼓山校区:行政楼215办公室。
附件:《伟德体育官方网站员工证补办申请表》
伟德体育官方网站员工证补办申请表
所在公司: 补证日期: 年 月 日
姓名 |
|
学号 |
|
照 片 |
专业 |
|
班级 |
|
性别 |
|
出生年月 |
|
入学 年月 |
|
学制 |
年 |
家庭所在地 |
省(市) 市(县) |
遗失情 况说明 |
申请人: 年 月 日 |
班主任 意见 |
签名: 年 月 日 |
二级公司意见 |
签名(盖章): 年 月 日 |
注:
1.提前进公司官网,点击财务缴费窗口,选择“员工补办工本费”,缴费五元,现场办理时出示缴费成功截图即可。
2.除申请表上贴照片外,还需带一张同底一寸正面免冠彩色照片用于员工证制作。
